我们提供安全,免费的手游软件下载!
所在位置: 主页 > 软件 > 办公软件
思联三维看图

思联三维看图

  • 类型:办公软件
  • 开发者:南京微思软件有限公司
  • 适合系统:安卓系统
  • 时间:2026-02-11 10:59

游戏截图 详情 相关版本 同类热门 猜你喜欢

游戏截图

详情

思联三维看图是一款手机轻量化看stp等3D模型软件,其功能丰富,简单易用,包括三维浏览、截面分析、批注测量、动画仿真、碰撞检测等,支持多终端数据共享,帮助用户实现全平台看图纸操作。软件还支持用户协同办公,支持文档权限设置,让团队沟通更安全高效,有需要的用户朋友欢迎来当快软件免费下载使用!

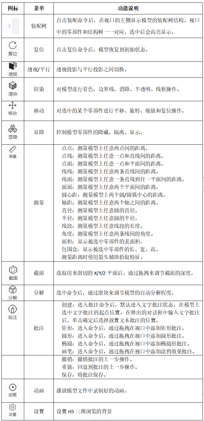
思联三维看图有哪些三维浏览功能

在浏览3D模型时,APP端可通过手指点击视口右上角的立方体,调整模型的视角方向。通过手指可以缩放视角大小。

功能菜单说明:

功能特色

1、轻量化三维模型浏览:

无需安装CAD软件,在手机上即可快捷浏览JT、UG、CATIA、Pro/E、STEP等3D模型,支持3d模型的装配结构查看、3d测量、3d零件操控、3d模型分解、3d视图保存、添加批注等3d可视化功能。

2、二维图纸在线浏览:

无需安装CAD软件,即可查看二维图纸,对图纸进行测量、批注等操作,支持DWG、DXF。

3、支持超多格式的3d模型:

Office(*.doc;*.docx;*.xsl;*.xslx;*.ppt;*.pptx);PDF(*.pdf);

CATIA V5 (*CATPart;*.CATProduct)格式三维模型;

IGES(*.igs; *.iges) 格式三维模型;JT(*.jt) 格式三维模型;

STEP(*.stp ;*.step) 格式三维模型;

Parametric(*.prt;*.prt.*;*.asm;*.asm.*)格式三维模型;

SolidWorks(*.sldprt;*.sldasm)格式三维模型;

3DMXL(*.3dmxl)格式三维模型;

UG/NX(*.prt) 格式三维模型;

WisViewer/WisMockup(*.lite)格式三维模型;压缩包(*.zip) 格式三维模型。

4、支持3D模型在线格式转换:

支持主流3D模型格式转换,如NX、Proe、Catia、SolidWorks、IGES格式之间互转。

5、加密分享,小程序码

加密分享:可以给分享的文件设置分享的链接有限期,设置文件的提取码,分享更加安全。

分享小程序码:生成模型的小程序码,手机微信扫一扫,即可浏览模型。

6、手机更便捷地查看3D图纸:

在微信、QQ、钉钉中接收到的3D图纸,通过关联打开的方式查看3D图纸。

7、支持设置3D模型的显示精度:

可根据模型的大小设置模型的显示精度,低、中、高精度。

8、项目协同办公:

支持创建内部的项目,成员之间共享项目内的文件,支持多人多端在线实时编辑文档。

9、支持多种应用终端:

支持手机APP、平板、微信小程序、网页端、PC端使用,实现多终端数据同步,满足工程师多种场景下看3D模型的需求,满足用户全平台看3d模型的需求

更新日志

v7.1.2版本

提升了稳定性。

游戏信息

  • 最新版本v7.1.2大小:48.14 MB
  • 适合系统安卓系统
  • 文件大小48.14 MB
  • 开发者南京微思软件有限公司
  • 下载次数3256
  • 更新时间2026-02-11

猜你喜欢

  • 软件
  • 手机兼职
  • 安卓软件

下载排行榜热门排行榜